Wednesday April 2026

হটলাইন

সেবা এবং ধাপ

নং শিরোনাম সেবার ধাপ কার্যকলাপ
  
মৎস্য পরিদর্শ ও মাননিয়ন্ত্র দপ্তরের স্বাস্থ্য সনদ প্রদানের প্রসেস ম্যাপ দেখুন
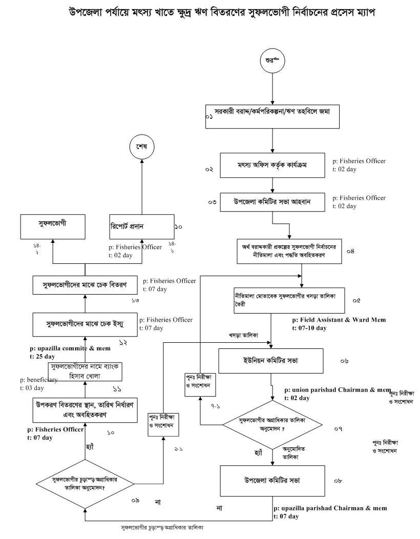
মৎস্য খাতে ক্ষুদ্র ঋণ বিতরনে সুফলভোগী নির্বাচনের প্রসেস ম্যাপ দেখুন
মৎস্য বিভাগের মাঠ পর্যায়ে অর্গানোগ্রাম দেখুন
মৎস্য পূনর্বাসন ও উপকরণ বিতরন দেখুন
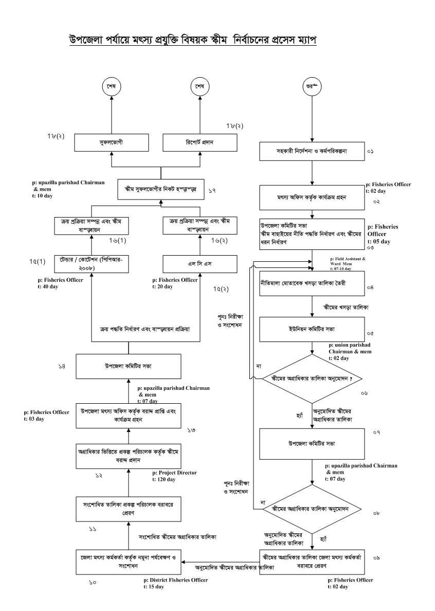
উপজেলা পর্যায়ে মৎস্য প্রযুক্তি দেখুন
দেখছেন ১ থেকে ৫ পর্যন্ত, মোট ৫ এন্ট্রি

এক্সেসিবিলিটি

স্ক্রিন রিডার ডাউনলোড করুন